Ucc 2-207 Flow Chart

December 04, 2025  |  Inspiration

Ucc 2-207 Flow Chart. A digital chart displayed on a screen effectively leverages the Picture Superiority Effect; we see the data organized visually and remember it better than a simple text file. Does the proliferation of templates devalue the skill and expertise of a professional designer? If anyone can create a decent-looking layout with a template, what is our value? This is a complex question, but I am coming to believe that these tools do not make designers obsolete. As a designer, this places a huge ethical responsibility on my shoulders. Education In architecture, patterns are used to enhance both the aesthetic and functional aspects of buildings.

Gallery Highlights

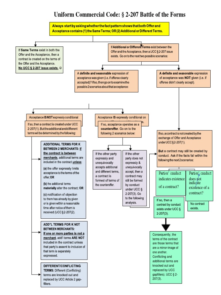
UCC 2207 Flowchart Zoe H. Zatz

UCC 2207 Flowchart Zoe H. Zatz

Moreover, drawing serves as a form of meditation, offering artists a reprieve from the chaos of everyday life. We are paying with a constant stream ...

Common Law Vs Ucc Chart

Common Law Vs Ucc Chart

When I first decided to pursue design, I think I had this romanticized image of what it meant to be a designer. So, we are ...

Common Law Vs Ucc Chart

Common Law Vs Ucc Chart

They are the very factors that force innovation. This offers the feel of a paper planner with digital benefits.

UCC 2207 Flowchart Zoe H. Zatz

UCC 2207 Flowchart Zoe H. Zatz

Carefully hinge the screen open from the left side, like a book, to expose the internal components. Irish lace, in particular, became renowned for its ...

Ucc 2 207 Flow Chart

Ucc 2 207 Flow Chart

This user-generated imagery brought a level of trust and social proof that no professionally shot photograph could ever achieve. A certain "template aesthetic" emerges, a ...

UCC 2207 (Legal Application And What You Must Know)

UCC 2207 (Legal Application And What You Must Know)

The Lane Keeping Assist system helps prevent unintentional lane departures by providing gentle steering inputs to keep the vehicle centered in its lane. With this ...

UCC 2207 Flowchart Zoe H. Zatz

UCC 2207 Flowchart Zoe H. Zatz

But a true professional is one who is willing to grapple with them. The catalog was no longer just speaking to its audience; the audience ...

UCC § 2207 Flow Chart Blank Battle of the Forms UCC § 2207 Flow

UCC § 2207 Flow Chart Blank Battle of the Forms UCC § 2207 Flow

If a tab breaks, you may need to gently pry the battery up using a plastic card, being extremely careful not to bend or puncture ...

Ucc Article 3 Flow Chart Ponasa

Ucc Article 3 Flow Chart Ponasa

We are proud to have you as a member of the Ford family and are confident that your new sport utility vehicle will provide you ...

Ucc 2207 Download Free PDF Offer And Acceptance Contract Law

Ucc 2207 Download Free PDF Offer And Acceptance Contract Law

This technological consistency is the bedrock upon which the entire free printable ecosystem is built, guaranteeing a reliable transition from pixel to paper. Before a ...

Ucc Article 3 Flow Chart Ponasa

Ucc Article 3 Flow Chart Ponasa

It is a silent language spoken across millennia, a testament to our innate drive to not just inhabit the world, but to author it. The ...

UCC 2 207 Flow Chart PDF Offer And Acceptance Uniform Commercial Code

UCC 2 207 Flow Chart PDF Offer And Acceptance Uniform Commercial Code

Before a single product can be photographed or a single line of copy can be written, a system must be imposed. The template is no ...

UCC 2207 Flowchart Zoe H. Zatz

UCC 2207 Flowchart Zoe H. Zatz

Before unbolting the top plate, use a marker to create alignment marks between the plate and the main turret body to ensure correct orientation during ...

UCC 2 207 Flow Chart PDF Offer And Acceptance Uniform Commercial Code

UCC 2 207 Flow Chart PDF Offer And Acceptance Uniform Commercial Code

It transforms abstract goals, complex data, and long lists of tasks into a clear, digestible visual format that our brains can quickly comprehend and retain. ...

UCC 2 207 Flow Chart PDF Offer And Acceptance Uniform Commercial Code

UCC 2 207 Flow Chart PDF Offer And Acceptance Uniform Commercial Code

The blank artboard in Adobe InDesign was a symbol of infinite possibility, a terrifying but thrilling expanse where anything could happen. The amateur will often ...

UCC Flow Chart PDF Offer And Acceptance Contract Law

UCC Flow Chart PDF Offer And Acceptance Contract Law

The widespread use of a few popular templates can, and often does, lead to a sense of visual homogeneity. In our digital age, the physical ...

UCC 2207 Flowchart Zoe H. Zatz

UCC 2207 Flowchart Zoe H. Zatz

The pairing process is swift and should not take more than a few minutes. She meticulously tracked mortality rates in the military hospitals and realized ...

Common Law Vs Ucc Chart

Common Law Vs Ucc Chart

This represents a radical democratization of design. This was a catalog for a largely rural and isolated America, a population connected by the newly laid ...

Ucc Article 3 Flow Chart Ponasa

Ucc Article 3 Flow Chart Ponasa

They enable artists to easily reproduce and share their work, expanding their reach and influence. They are graphical representations of spatial data designed for a ...

Ucc 2 207 Flow Chart Reporting An Unexpected Adverse Event Human

Ucc 2 207 Flow Chart Reporting An Unexpected Adverse Event Human

The laminated paper chart taped to a workshop cabinet or the reference table in the appendix of a textbook has, for many, been replaced by ...

UCC 2207 Flowchart Zoe H. Zatz

UCC 2207 Flowchart Zoe H. Zatz

For a child using a chore chart, the brain is still developing crucial executive functions like long-term planning and intrinsic motivation. The simple printable chart ...

UCC 2207 Flowchart Zoe H. Zatz

UCC 2207 Flowchart Zoe H. Zatz

48 An ethical chart is also transparent; it should include clear labels, a descriptive title, and proper attribution of data sources to ensure credibility and ...

UCC 2207 Flowchart Zoe H. Zatz

UCC 2207 Flowchart Zoe H. Zatz

11 This is further strengthened by the "generation effect," a principle stating that we remember information we create ourselves far better than information we passively ...

UCC 2 207 Flow Chart PDF

UCC 2 207 Flow Chart PDF

Many knitters find that the act of creating something with their hands brings a sense of accomplishment and satisfaction that is hard to match. The ...

Article 2207 Flow Chart PDF

Article 2207 Flow Chart PDF

Before lowering the vehicle, sit in the driver's seat and slowly pump the brake pedal several times. There are entire websites dedicated to spurious correlations, ...

What style of photography should be used? Should it be bright, optimistic, and feature smiling people? Or should it be moody, atmospheric, and focus on abstract details? Should illustrations be geometric and flat, or hand-drawn and organic? These guidelines ensure that a brand's visual storytelling remains consistent, preventing a jarring mix of styles that can confuse the audience. Choose print-friendly colors that will not use an excessive amount of ink, and ensure you have adequate page margins for a clean, professional look when printed. In the print world, discovery was a leisurely act of browsing, of flipping through pages and letting your eye be caught by a compelling photograph or a clever headline. When a data scientist first gets a dataset, they use charts in an exploratory way. Without it, even the most brilliant creative ideas will crumble under the weight of real-world logistics. It is present during the act of creation but is intended to be absent from the finished work, its influence felt but unseen.