Salmonella Temperature Chart

December 04, 2025  |  Inspiration

Salmonella Temperature Chart. The division of the catalog into sections—"Action Figures," "Dolls," "Building Blocks," "Video Games"—is not a trivial act of organization; it is the creation of a taxonomy of play, a structured universe designed to be easily understood by its intended audience. Water bottle labels can also be printed to match the party theme. The static PDF manual, while still useful, has been largely superseded by the concept of the living "design system. We are drawn to symmetry, captivated by color, and comforted by texture.

Gallery Highlights

Preventing Salmonella Infection Salmonella Infection CDC

Preventing Salmonella Infection Salmonella Infection CDC

It is an artifact that sits at the nexus of commerce, culture, and cognition. It can be scanned or photographed, creating a digital record of ...

Survivaltemperature profiles of Salmonella Typhimurium and Tennessee

Survivaltemperature profiles of Salmonella Typhimurium and Tennessee

Form and Space: Once you're comfortable with lines and shapes, move on to creating forms. Similarly, learning about Dr.

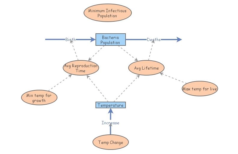
Salmonella Growth of Temperature Insight Maker

Salmonella Growth of Temperature Insight Maker

The most effective modern workflow often involves a hybrid approach, strategically integrating the strengths of both digital tools and the printable chart. The experience of ...

Salmonella Temperature Chart A Visual Reference of Charts Chart Master

Salmonella Temperature Chart A Visual Reference of Charts Chart Master

The "printable" file is no longer a PDF or a JPEG, but a 3D model, such as an STL or OBJ file, that contains a ...

The effect of temperature on different Salmonella serotypes during warm

The effect of temperature on different Salmonella serotypes during warm

The temptation is to simply pour your content into the placeholders and call it a day, without critically thinking about whether the pre-defined structure is ...

The temperature dependence of the survival parameters of Salmonella

The temperature dependence of the survival parameters of Salmonella

We assume you are not a certified master mechanic, but rather someone with a willingness to learn and a desire to save money. In an ...

Safe Cooking Temp Chart SAFE MINIMUM COOKING TEMPERATURE CHART FOR

Safe Cooking Temp Chart SAFE MINIMUM COOKING TEMPERATURE CHART FOR

The complex interplay of mechanical, hydraulic, and electrical systems in the Titan T-800 demands a careful and knowledgeable approach. The catalog becomes a fluid, contextual, ...

Salmonella Temperature Chart A Visual Reference of Charts Chart Master

Salmonella Temperature Chart A Visual Reference of Charts Chart Master

Tambour involved using a small hook to create chain-stitch embroidery on fabric, which closely resembles modern crochet techniques. These digital files are still designed and ...

Salmonella Bacteria, Source, Symptoms, Latest News

Salmonella Bacteria, Source, Symptoms, Latest News

Clean the interior windows with a quality glass cleaner to ensure clear visibility. It requires a commitment to intellectual honesty, a promise to represent the ...

Effect of maximum internal center temperature on log decrease in

Effect of maximum internal center temperature on log decrease in

The environmental impact of printing cannot be ignored, and there is a push towards more eco-friendly practices. This article delves into various aspects of drawing, ...

Salmonella Chart Ponasa

Salmonella Chart Ponasa

Its greatest strengths are found in its simplicity and its physicality. Welcome to the community of discerning drivers who have chosen the Aeris Endeavour.

Food Safety Printable Temperature Chart

Food Safety Printable Temperature Chart

Now, it is time for a test drive. The true birth of the modern statistical chart can be credited to the brilliant work of William ...

 Temperature (A) and Log 10 cycles of inactivation of Salmonella

Temperature (A) and Log 10 cycles of inactivation of Salmonella

Consistency is more important than duration, and short, regular journaling sessions can still be highly effective. 13 A well-designed printable chart directly leverages this innate ...

Cooking temperature and times to kill salmonella, hopefully it helps

Cooking temperature and times to kill salmonella, hopefully it helps

I started going to art galleries not just to see the art, but to analyze the curation, the way the pieces were arranged to tell ...

 Early body temperature variation before and after salmonella

Early body temperature variation before and after salmonella

Companies use document templates for creating consistent and professional contracts, proposals, reports, and memos. This manual has been prepared to help you understand the operation ...

Food Safety Temperature Chart Printable Uk

Food Safety Temperature Chart Printable Uk

The aesthetic is often the complete opposite of the dense, information-rich Amazon sample. When users see the same patterns and components used consistently across an ...

Temperature sensitivity of wildtype E. coli and Salmonella and their

Temperature sensitivity of wildtype E. coli and Salmonella and their

How does it feel in your hand? Is this button easy to reach? Is the flow from one screen to the next logical? The prototype ...

Salmonella persistence during lowtemperature rendering at 70 and 78

Salmonella persistence during lowtemperature rendering at 70 and 78

This process imbued objects with a sense of human touch and local character. But it’s also where the magic happens.

The temperature dependence of the survival parameters of Salmonella

The temperature dependence of the survival parameters of Salmonella

You must have your foot on the brake to shift out of Park. A chart is, at its core, a technology designed to augment the ...

Temperature sensitivity of wildtype E. coli and Salmonella and their

Temperature sensitivity of wildtype E. coli and Salmonella and their

67 For a printable chart specifically, there are practical considerations as well. 2 However, its true power extends far beyond simple organization.

Temperature sensitivity of wildtype E. coli and Salmonella and their

Temperature sensitivity of wildtype E. coli and Salmonella and their

Our goal is to empower you, the owner, with the confidence and the know-how to pick up the tools and take control of your vehicle's ...

Survivaltemperature profiles of Salmonella Typhimurium and Tennessee

Survivaltemperature profiles of Salmonella Typhimurium and Tennessee

You will be asked to provide your home Wi-Fi network credentials, which will allow your planter to receive software updates and enable you to monitor ...

The effect of temperature on different Salmonella serotypes during warm

The effect of temperature on different Salmonella serotypes during warm

They wanted to see the product from every angle, so retailers started offering multiple images. The "printable" file is no longer a PDF or a ...

PPT Effect of Temperature in Salmonella Growth PowerPoint

PPT Effect of Temperature in Salmonella Growth PowerPoint

My entire reason for getting into design was this burning desire to create, to innovate, to leave a unique visual fingerprint on everything I touched. ...

The temperature dependence of the survival parameters of Salmonella

The temperature dependence of the survival parameters of Salmonella

It was a visual argument, a chaotic shouting match. In the realm of education, the printable chart is an indispensable ally for both students and ...

It is typically held on by two larger bolts on the back of the steering knuckle. Unlike traditional drawing methods that may require adherence to proportions, perspective, or realism, free drawing encourages artists to break free from conventions and forge their own path. The design of this sample reflects the central challenge of its creators: building trust at a distance. This demand for absolute precision is equally, if not more, critical in the field of medicine. The internet connected creators with a global audience for the first time. 58 Although it may seem like a tool reserved for the corporate world, a simplified version of a Gantt chart can be an incredibly powerful printable chart for managing personal projects, such as planning a wedding, renovating a room, or even training for a marathon.