Boat Weight Chart

December 04, 2025  |  Inspiration

Boat Weight Chart. It was the moment that the invisible rules of the print shop became a tangible and manipulable feature of the software. Everything else—the heavy grid lines, the unnecessary borders, the decorative backgrounds, the 3D effects—is what he dismissively calls "chart junk. Historical Context of Journaling The creative possibilities of knitting are virtually limitless. The gap between design as a hobby or a form of self-expression and design as a profession is not a small step; it's a vast, complicated, and challenging chasm to cross, and it has almost nothing to do with how good your taste is or how fast you are with the pen tool.

Gallery Highlights

Boat Trailer Weight Chart Boat Trailer Weight Chart & Calcul

Boat Trailer Weight Chart Boat Trailer Weight Chart & Calcul

Extraneous elements—such as excessive gridlines, unnecessary decorations, or distracting 3D effects, often referred to as "chartjunk"—should be eliminated as they can obscure the information and ...

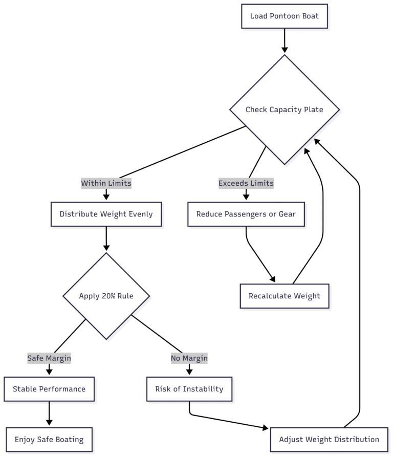
The Ultimate Guide to Understanding Pontoon Boat Weight

The Ultimate Guide to Understanding Pontoon Boat Weight

Practice drawing from photographs or live models to hone your skills. The thought of spending a semester creating a rulebook was still deeply unappealing, but ...

Yamaha Outboard Weight Chart How To Look Up Boat Motor By Se

Yamaha Outboard Weight Chart How To Look Up Boat Motor By Se

It’s a specialized skill, a form of design that is less about flashy visuals and more about structure, logic, and governance. Each chart builds on ...

What is the boat's average weight?

What is the boat's average weight?

Visual hierarchy is paramount. He nodded slowly and then said something that, in its simplicity, completely rewired my brain.

Sailboat Size Guide for Beginners and PROs When

Sailboat Size Guide for Beginners and PROs When

It transformed the text from a simple block of information into a thoughtfully guided reading experience. The online catalog is a surveillance machine.

Boat Weights & Trailers Types & Towing Tips » Cuddy and Cruiser Guide

Boat Weights & Trailers Types & Towing Tips » Cuddy and Cruiser Guide

This is the magic of a good template. 49 This guiding purpose will inform all subsequent design choices, from the type of chart selected to ...

How Much Does A Pontoon Boat Weigh? (Weight Chart)

How Much Does A Pontoon Boat Weigh? (Weight Chart)

24 By successfully implementing an organizational chart for chores, families can reduce the environmental stress and conflict that often trigger anxiety, creating a calmer atmosphere ...

How Much Does a Boat Trailer Weigh? A Boater's Guideline

How Much Does a Boat Trailer Weigh? A Boater's Guideline

11 This is further strengthened by the "generation effect," a principle stating that we remember information we create ourselves far better than information we passively ...

How Much Does a Bayliner Weigh? [Weight Chart] PowerSportsGuide

How Much Does a Bayliner Weigh? [Weight Chart] PowerSportsGuide

The catalog presents a compelling vision of the good life as a life filled with well-designed and desirable objects. 36 The act of writing these ...

How Many People Can Fit on a Boat? [Capacity Chart] PowerSportsGuide

How Many People Can Fit on a Boat? [Capacity Chart] PowerSportsGuide

The budget constraint forces you to be innovative with materials. I was being asked to be a factory worker, to pour pre-existing content into a ...

How Much Do Boats Weigh?A Comprehensive Guide 2024

How Much Do Boats Weigh?A Comprehensive Guide 2024

While traditional pen-and-paper journaling remains popular, digital journaling offers several advantages. A professional, however, learns to decouple their sense of self-worth from their work.

How Much Do Boats Weigh? (Weight Chart)

How Much Do Boats Weigh? (Weight Chart)

Regular printer paper is fine for worksheets or simple checklists. But spending a day simply observing people trying to manage their finances might reveal that ...

Boat Towing Weight Calculator

Boat Towing Weight Calculator

This model imposes a tremendous long-term cost on the consumer, not just in money, but in the time and frustration of dealing with broken products ...

What to Know About Average Boat Weight Limits

What to Know About Average Boat Weight Limits

The five-star rating, a simple and brilliant piece of information design, became a universal language, a shorthand for quality that could be understood in a ...

The Ultimate Guide to Understanding Pontoon Boat Weight

The Ultimate Guide to Understanding Pontoon Boat Weight

Nonprofit organizations and community groups leverage templates to streamline their operations and outreach efforts. Next, connect a pressure gauge to the system's test ports to ...

How to Determine Sailboat Weight A Comprehensive Guide Sailing Tips

How to Determine Sailboat Weight A Comprehensive Guide Sailing Tips

I still have so much to learn, so many books to read, but I'm no longer afraid of the blank page. Working on any vehicle, ...

How Much Do Boats Weigh? (Weight Chart)

How Much Do Boats Weigh? (Weight Chart)

Anscombe’s Quartet is the most powerful and elegant argument ever made for the necessity of charting your data. By providing a tangible record of your ...

How Much Does a Bass Boat And Trailer Weigh Angling Journal

How Much Does a Bass Boat And Trailer Weigh Angling Journal

Printable recipe cards can be used to create a personal cookbook. Adherence to these guidelines is crucial for restoring the ChronoMark to its original factory ...

How much do boats weigh weight chart Artofit

How much do boats weigh weight chart Artofit

Design, in contrast, is fundamentally teleological; it is aimed at an end. But what happens when it needs to be placed on a dark background? ...

Boat capacity Check your Australian Builders Plate

Boat capacity Check your Australian Builders Plate

Once the old battery is removed, prepare the new battery for installation. Research conducted by Dr.

How Much Does a Fishing Boat Weigh Angling Journal

How Much Does a Fishing Boat Weigh Angling Journal

This shift from a static artifact to a dynamic interface was the moment the online catalog stopped being a ghost and started becoming a new ...

Jon boat weight capacity guide all sizes Artofit

Jon boat weight capacity guide all sizes Artofit

The true birth of the modern statistical chart can be credited to the brilliant work of William Playfair, a Scottish engineer and political economist working ...

Fiberglass Boat Weight A Comprehensive Guide Best Boat Report

Fiberglass Boat Weight A Comprehensive Guide Best Boat Report

This demonstrated that motion could be a powerful visual encoding variable in its own right, capable of revealing trends and telling stories in a uniquely ...

How Much Does A Boat Weigh? A Guide With Factors To Measure

How Much Does A Boat Weigh? A Guide With Factors To Measure

Unlike a finished work, a template is a vessel of potential, its value defined by the empty spaces it offers and the logical structure it ...

How much does a boat motor weigh chart Artofit

How much does a boat motor weigh chart Artofit

There is always a user, a client, a business, an audience. A goal-setting chart is the perfect medium for applying proven frameworks like SMART goals—ensuring ...

It felt like being asked to cook a gourmet meal with only salt, water, and a potato. The more I learn about this seemingly simple object, the more I am convinced of its boundless complexity and its indispensable role in our quest to understand the world and our place within it. This advocacy manifests in the concepts of usability and user experience. This feeling is directly linked to our brain's reward system, which is governed by a neurotransmitter called dopamine. Yet, to suggest that form is merely a servant to function is to ignore the profound psychological and emotional dimensions of our interaction with the world. Never work under a component supported only by a jack; always use certified jack stands.