Boat Trailer Tire Pressure Chart

December 04, 2025  |  Inspiration

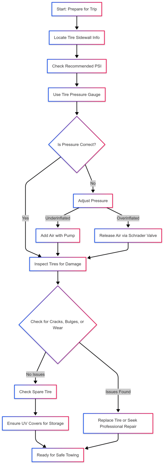
Boat Trailer Tire Pressure Chart. 32 The strategic use of a visual chart in teaching has been shown to improve learning outcomes by a remarkable 400%, demonstrating its profound impact on comprehension and retention. I still have so much to learn, and the sheer complexity of it all is daunting at times. Using the search functionality on the manual download portal is the most efficient way to find your document. The principles they established for print layout in the 1950s are the direct ancestors of the responsive grid systems we use to design websites today.

Gallery Highlights

Complete Guide to Boat Trailer Tile Pressure All You Need to Know

Complete Guide to Boat Trailer Tile Pressure All You Need to Know

It is the invisible ink of history, the muscle memory of culture, the ingrained habits of the psyche, and the ancestral DNA of art. When ...

Travel Trailer Tire Size Chart

Travel Trailer Tire Size Chart

Virtual and augmented reality technologies are also opening new avenues for the exploration of patterns. You just can't seem to find the solution.

Trailer Tire Pressure Chart

Trailer Tire Pressure Chart

A printable chart is inherently free of digital distractions, creating a quiet space for focus. You ask a question, you make a chart, the chart ...

Trailer Tire Pressure Chart

Trailer Tire Pressure Chart

We strongly encourage you to read this manual thoroughly, as it contains information that will contribute to your safety and the longevity of your vehicle. ...

Complete Guide to Boat Trailer Tile Pressure All You Need to Know

Complete Guide to Boat Trailer Tile Pressure All You Need to Know

Before you begin your journey, there are several fundamental adjustments you should make to ensure your comfort and safety. Before InDesign, there were physical paste-up ...

Trailer Tire Pressure Chart

Trailer Tire Pressure Chart

This requires technical knowledge, patience, and a relentless attention to detail. If you were to calculate the standard summary statistics for each of the four ...

Trailer Tire Pressure Chart

Trailer Tire Pressure Chart

Worksheets for math, reading, and science are widely available. This versatile and creative art form, which involves using a hook to interlock loops of yarn ...

Boat Trailer Size Chart Educational Chart Resources

Boat Trailer Size Chart Educational Chart Resources

Measured in dots per inch (DPI), resolution dictates the detail an image will have when printed. In the contemporary lexicon, few words bridge the chasm ...

Boat Trailer Tire Pressure Trailer Valet

Boat Trailer Tire Pressure Trailer Valet

The journey through an IKEA catalog sample is a journey through a dream home, a series of "aha!" moments where you see a clever solution ...

Trailer Tire Pressure Diesel Bombers

Trailer Tire Pressure Diesel Bombers

Unlike a building or a mass-produced chair, a website or an app is never truly finished. It feels less like a tool that I'm operating, ...

Maximize Safety Trailer Tire Pressure

Maximize Safety Trailer Tire Pressure

Press and hold the brake pedal firmly with your right foot, and then press the engine START/STOP button. The Portable Document Format (PDF) has become ...

The Ultimate Guide to Boat Trailer Tire Pressure Fish And Ski Marine

The Ultimate Guide to Boat Trailer Tire Pressure Fish And Ski Marine

Visual Learning and Memory Retention: Your Brain on a ChartOur brains are inherently visual machines. Their work is a seamless blend of data, visuals, and ...

Trailer Tire Pressure

Trailer Tire Pressure

37 This visible, incremental progress is incredibly motivating. A cottage industry of fake reviews emerged, designed to artificially inflate a product's rating.

Trailer Tire Pressure Chart

Trailer Tire Pressure Chart

First studied in the 19th century, the Forgetting Curve demonstrates that we forget a startling amount of new information very quickly—up to 50 percent within ...

Boat Trailer Tire Pressure Tiires

Boat Trailer Tire Pressure Tiires

My brother and I would spend hours with a sample like this, poring over its pages with the intensity of Talmudic scholars, carefully circling our ...

Boat Trailer Tire Pressure Tiires

Boat Trailer Tire Pressure Tiires

The persuasive, almost narrative copy was needed to overcome the natural skepticism of sending hard-earned money to a faceless company in a distant city. So ...

Essential Trailer Tire Load Range Chart Guide

Essential Trailer Tire Load Range Chart Guide

It can inform hiring practices, shape performance reviews, guide strategic planning, and empower employees to make autonomous decisions that are consistent with the company's desired ...

Trailer Tire Pressure Chart

Trailer Tire Pressure Chart

Designing for screens presents unique challenges and opportunities. The assembly of your Aura Smart Planter is a straightforward process designed to be completed in a ...

The Ultimate Guide to Boat Trailer Tire Pressure

The Ultimate Guide to Boat Trailer Tire Pressure

This basic structure is incredibly versatile, appearing in countless contexts, from a simple temperature chart converting Celsius to Fahrenheit on a travel website to a ...

Boat Trailer Tire Pressure Trailer Valet

Boat Trailer Tire Pressure Trailer Valet

Whether it is used to map out the structure of an entire organization, tame the overwhelming schedule of a student, or break down a large ...

Essential Trailer Tire Load Range Chart Guide

Essential Trailer Tire Load Range Chart Guide

It requires a commitment to intellectual honesty, a promise to represent the data in a way that is faithful to its underlying patterns, not in ...

Calculating Tire Pressure in RV Camper Trailer Tires From Nest To Life

Calculating Tire Pressure in RV Camper Trailer Tires From Nest To Life

This is when I discovered the Sankey diagram. It also forced me to think about accessibility, to check the contrast ratios between my text colors ...

The Ultimate Guide to Boat Trailer Tire Pressure

The Ultimate Guide to Boat Trailer Tire Pressure

It allows us to see the Roman fort still hiding in the layout of a modern city, to recognize the echo of our parents' behavior ...

Trailer Tire Pressure Chart

Trailer Tire Pressure Chart

I could defend my decision to use a bar chart over a pie chart not as a matter of personal taste, but as a matter ...

Boat Trailer Tire Pressure Tiires

Boat Trailer Tire Pressure Tiires

This is not to say that the template is without its dark side. The work of empathy is often unglamorous.

A sturdy pair of pliers, including needle-nose pliers for delicate work and channel-lock pliers for larger jobs, will be used constantly. But how, he asked, do we come up with the hypotheses in the first place? His answer was to use graphical methods not to present final results, but to explore the data, to play with it, to let it reveal its secrets. So, when I think about the design manual now, my perspective is completely inverted. 96 A piece of paper, by contrast, is a closed system with a singular purpose. The goal is to create a guided experience, to take the viewer by the hand and walk them through the data, ensuring they see the same insight that the designer discovered. How does the brand write? Is the copy witty and irreverent? Or is it formal, authoritative, and serious? Is it warm and friendly, or cool and aspirational? We had to write sample copy for different contexts—a website homepage, an error message, a social media post—to demonstrate this voice in action.