Acupuncture Channels Chart

December 04, 2025  |  Inspiration

Acupuncture Channels Chart. You could search the entire, vast collection of books for a single, obscure title. A solid collection of basic hand tools will see you through most jobs. This concept represents far more than just a "freebie"; it is a cornerstone of a burgeoning digital gift economy, a tangible output of online community, and a sophisticated tool of modern marketing. It is a mirror reflecting our values, our priorities, and our aspirations.

Gallery Highlights

How Acupuncture Works Channels and Points » Alban Acupuncture

How Acupuncture Works Channels and Points » Alban Acupuncture

An idea generated in a vacuum might be interesting, but an idea that elegantly solves a complex problem within a tight set of constraints is ...

Acupuncture Forms Templates prntbl.concejomunicipaldechinu.gov.co

Acupuncture Forms Templates prntbl.concejomunicipaldechinu.gov.co

Accessibility and User-Friendliness: Most templates are designed to be easy to use, even for those with limited technical skills. Procreate on the iPad is another ...

12 Major Acupuncture Meridians Chart, PDF Printable, Chinese Medicine

12 Major Acupuncture Meridians Chart, PDF Printable, Chinese Medicine

21 In the context of Business Process Management (BPM), creating a flowchart of a current-state process is the critical first step toward improvement, as it ...

Acupuncture Discover 21 ideas from "Acupuncture"

Acupuncture Discover 21 ideas from "Acupuncture"

Through trial and error, artists learn to embrace imperfection as a source of beauty and authenticity, celebrating the unique quirks and idiosyncrasies that make each ...

Acupuncture Channels Do they Exist? Acupuncture Points

Acupuncture Channels Do they Exist? Acupuncture Points

He wrote that he was creating a "universal language" that could be understood by anyone, a way of "speaking to the eyes. Finally, you must ...

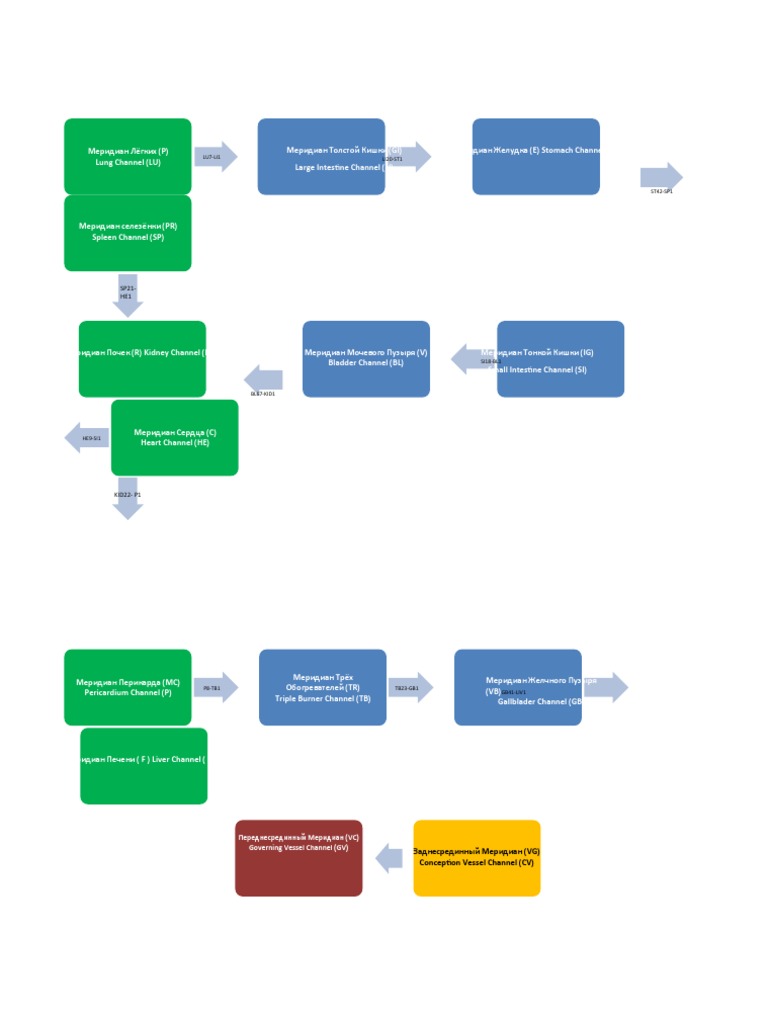
Acupuncture Meridians Pathways of all 12 Main Channels AcuPro Academy

Acupuncture Meridians Pathways of all 12 Main Channels AcuPro Academy

We often overlook these humble tools, seeing them as mere organizational aids. Virtual and augmented reality technologies are also opening new avenues for the exploration ...

8 Extraordinary Channels in Acupuncture

8 Extraordinary Channels in Acupuncture

From its humble beginnings as a tool for 18th-century economists, the chart has grown into one of the most versatile and powerful technologies of the ...

Acupuncture Chart. /Nchinese Acupuncture Chart. Poster Print by (18 x

Acupuncture Chart. /Nchinese Acupuncture Chart. Poster Print by (18 x

Position it so that your arms are comfortably bent when holding the wheel and so that you have a clear, unobstructed view of the digital ...

Acupuncture Meridian Pathways — Morningside Acupuncture NYC

Acupuncture Meridian Pathways — Morningside Acupuncture NYC

You may also need to restart the app or your mobile device. 29 The availability of countless templates, from weekly planners to monthly calendars, allows ...

System of Acupuncture Channels — Santa Clara Acupuncture

System of Acupuncture Channels — Santa Clara Acupuncture

Please keep this manual in your vehicle’s glove box for easy and quick reference whenever you or another driver may need it. And crucially, it ...

Acupuncture Points Location of All 12 Meridians/Channels

Acupuncture Points Location of All 12 Meridians/Channels

The first of these is "external storage," where the printable chart itself becomes a tangible, physical reminder of our intentions. The genius of a good ...

Using the mysterious acupuncture channels to treat complex issues Artofit

Using the mysterious acupuncture channels to treat complex issues Artofit

And a violin plot can go even further, showing the full probability density of the data. It is the memory of a plan, a guide ...

Traditional Chinese Acupuncture Chart Editorial Photo CartoonDealer

Traditional Chinese Acupuncture Chart Editorial Photo CartoonDealer

This "good enough" revolution has dramatically raised the baseline of visual literacy and quality in our everyday lives. It can be endlessly updated, tested, and ...

Using the mysterious acupuncture channels to treat complex issues Artofit

Using the mysterious acupuncture channels to treat complex issues Artofit

The beauty of this catalog sample is not aesthetic in the traditional sense. Avoid using harsh or abrasive cleaners, as these can scratch the surface ...

Acupuncture Chart Chinese Medicine Editorial Image CartoonDealer

Acupuncture Chart Chinese Medicine Editorial Image CartoonDealer

A template immediately vanquishes this barrier. This separation of the visual layout from the content itself is one of the most powerful ideas in modern ...

Acupuncture Channels PDF

Acupuncture Channels PDF

The design of a social media app’s notification system can contribute to anxiety and addiction. The experience is often closer to browsing a high-end art ...

Acupuncture Meridians Pathways of all 12 Main Channels AcuPro Academy

Acupuncture Meridians Pathways of all 12 Main Channels AcuPro Academy

Drawing also stimulates cognitive functions such as problem-solving and critical thinking, encouraging individuals to observe, analyze, and interpret the world around them. The other side ...

Chinese Acupuncture Chart

Chinese Acupuncture Chart

But the moment you create a simple scatter plot for each one, their dramatic differences are revealed. There is an ethical dimension to our work ...

Acupuncture Chart Female Front

Acupuncture Chart Female Front

We recommend performing a full cleaning of the planter every four to six months, or whenever you decide to start a new planting cycle. The ...

24+ 4 acupuncture charts information Build a Harmonious Family for Future

24+ 4 acupuncture charts information Build a Harmonious Family for Future

This system fundamentally shifted the balance of power. There is the cost of the raw materials, the cotton harvested from a field, the timber felled ...

What are the Acupuncture Channels? — Warming Hut Acupuncture

What are the Acupuncture Channels? — Warming Hut Acupuncture

NISSAN reserves the right to change specifications or design at any time without notice and without obligation. " The selection of items is an uncanny ...

Acupuncture Chart Alternative Medicine Editorial Photo

Acupuncture Chart Alternative Medicine Editorial Photo

This era also gave rise to the universal container for the printable artifact: the Portable Document Format, or PDF. Each type of symmetry contributes to ...

Acupuncture Chart Human Energy and the Physical Body United Udemy Blog

Acupuncture Chart Human Energy and the Physical Body United Udemy Blog

Its genius lies in what it removes: the need for cognitive effort. 102 In this hybrid model, the digital system can be thought of as ...

Pin by Massage Therapeutics, INC Cent on Reflexology Acupuncture

Pin by Massage Therapeutics, INC Cent on Reflexology Acupuncture

17The Psychology of Progress: Motivation, Dopamine, and Tangible RewardsThe simple satisfaction of checking a box, coloring in a square, or placing a sticker on a ...

Acupuncture Meridians Pathways of all 12 Main Channels AcuPro Academy

Acupuncture Meridians Pathways of all 12 Main Channels AcuPro Academy

Beyond its aesthetic and practical applications, crochet offers significant therapeutic benefits. To truly account for every cost would require a level of knowledge and computational ...

These prompts can focus on a wide range of topics, including coping strategies, relationship dynamics, and self-esteem. The core concept remains the same: a digital file delivered instantly. This idea, born from empathy, is infinitely more valuable than one born from a designer's ego. I began with a disdain for what I saw as a restrictive and uncreative tool. This has created entirely new fields of practice, such as user interface (UI) and user experience (UX) design, which are now among the most dominant forces in the industry. To achieve this seamless interaction, design employs a rich and complex language of communication.