Accounting Department Organizational Chart

December 04, 2025  |  Inspiration

Accounting Department Organizational Chart. The most common sin is the truncated y-axis, where a bar chart's baseline is started at a value above zero in order to exaggerate small differences, making a molehill of data look like a mountain. The model number is typically found on a silver or white sticker affixed to the product itself. " is not a helpful tip from a store clerk; it's the output of a powerful algorithm analyzing millions of data points. Upon this grid, the designer places marks—these can be points, lines, bars, or other shapes.

Gallery Highlights

Accounting Department Organizational Chart Template in Word, Pages, PDF

Accounting Department Organizational Chart Template in Word, Pages, PDF

Beyond the ethical and functional dimensions, there is also a profound aesthetic dimension to the chart. The great transformation was this: the online catalog was ...

Accounting department organizational chart tipslasopa

Accounting department organizational chart tipslasopa

It contains important information, warnings, and recommendations that will help you understand and enjoy the full capabilities of your SUV. It is the story of ...

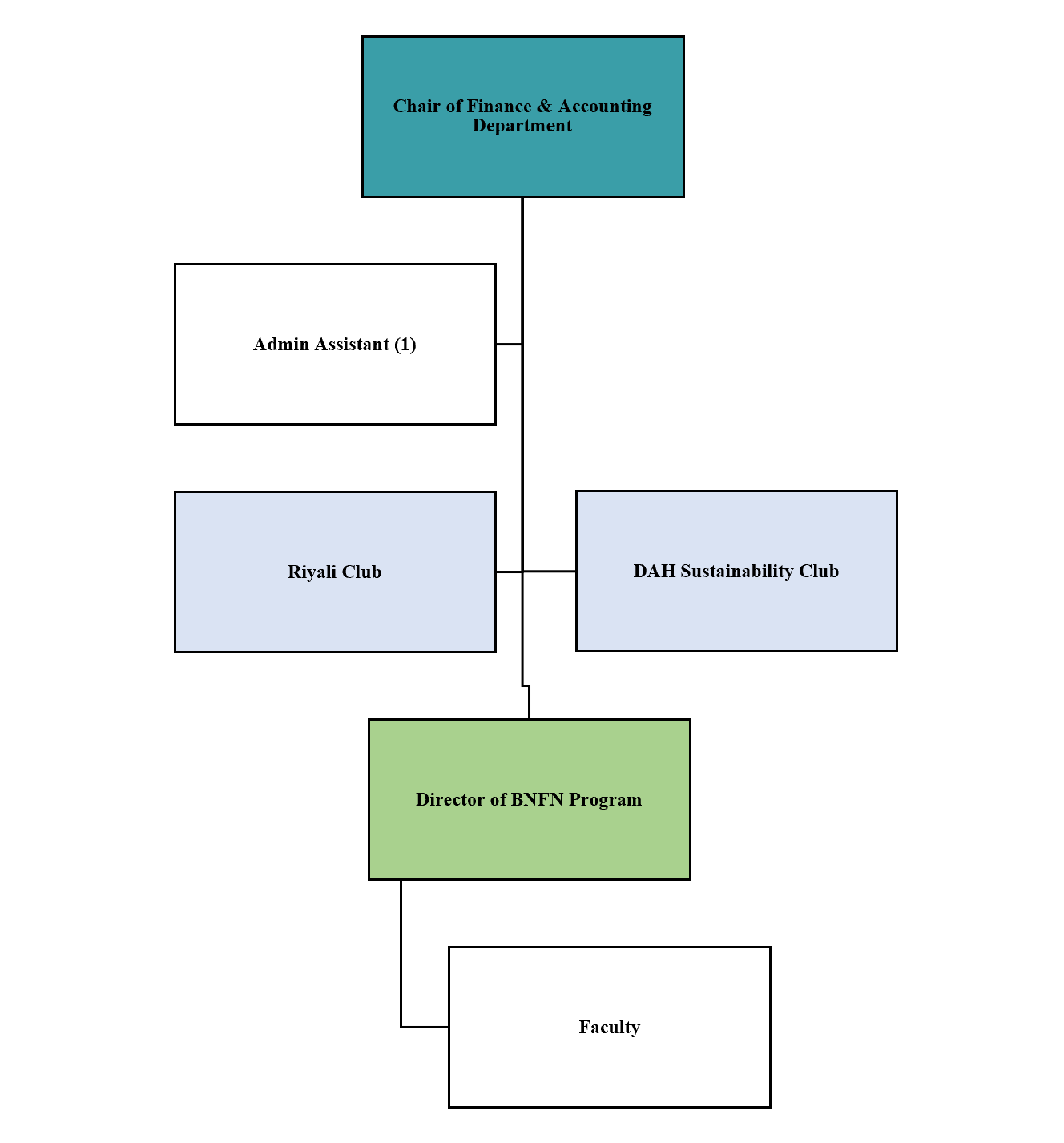
The Department of Finance and Accounting Organizational Chart

The Department of Finance and Accounting Organizational Chart

This multimedia approach was a concerted effort to bridge the sensory gap, to use pixels and light to simulate the experience of physical interaction as ...

Accounting department organizational chart sample natgse

Accounting department organizational chart sample natgse

Sketching is fast, cheap, and disposable, which encourages exploration of many different ideas without getting emotionally attached to any single one. The choice of yarn, ...

Accounting Department Organizational Chart How to Create One

Accounting Department Organizational Chart How to Create One

14 Furthermore, a printable progress chart capitalizes on the "Endowed Progress Effect," a psychological phenomenon where individuals are more motivated to complete a goal if ...

Accounting department organizational chart totallasopa

Accounting department organizational chart totallasopa

It is important to follow these instructions carefully to avoid injury. This meant finding the correct Pantone value for specialized printing, the CMYK values for ...

Accounting Department Organizational Chart Template in Word, Pages, PDF

Accounting Department Organizational Chart Template in Word, Pages, PDF

This requires a different kind of thinking. Reconnect the battery connector and secure its metal bracket with its two screws.

Organizational Chart Division of Finance and Business Services

Organizational Chart Division of Finance and Business Services

29 A well-structured workout chart should include details such as the exercises performed, weight used, and the number of sets and repetitions completed, allowing for ...

Accounting Department Organizational Chart Template in Word, Pages, PDF

Accounting Department Organizational Chart Template in Word, Pages, PDF

A simple family chore chart, for instance, can eliminate ambiguity and reduce domestic friction by providing a clear, visual reference of responsibilities for all members ...

Accounting department organizational chart totallasopa

Accounting department organizational chart totallasopa

By articulating thoughts and emotions on paper, individuals can gain clarity and perspective, which can lead to a better understanding of their inner world. It ...

Accounting Department Organizational Chart Template in Word, Pages, PDF

Accounting Department Organizational Chart Template in Word, Pages, PDF

Suddenly, the simple act of comparison becomes infinitely more complex and morally fraught. We had to design a series of three posters for a film ...

Accounting Department Organizational Chart Template in Word, Pages, PDF

Accounting Department Organizational Chart Template in Word, Pages, PDF

The master pages, as I've noted, were the foundation, the template for the templates themselves. A powerful explanatory chart often starts with a clear, declarative ...

Accounting department organizational chart industriallasopa

Accounting department organizational chart industriallasopa

71 Tufte coined the term "chart junk" to describe the extraneous visual elements that clutter a chart and distract from its core message. The climate ...

Accounting Department Organizational Chart Template in Word, Pages, PDF

Accounting Department Organizational Chart Template in Word, Pages, PDF

The magic of a printable is its ability to exist in both states. 32 The strategic use of a visual chart in teaching has been ...

Accounting Department Organizational Chart Template in Word, Pages, PDF

Accounting Department Organizational Chart Template in Word, Pages, PDF

What I failed to grasp at the time, in my frustration with the slow-loading JPEGs and broken links, was that I wasn't looking at a ...

Accounting Department Organizational Chart Template in Word, Pages, PDF

Accounting Department Organizational Chart Template in Word, Pages, PDF

It reduces friction and eliminates confusion. A product that is beautiful and functional but is made through exploitation, harms the environment, or excludes a segment ...

Accounting Department Organizational Chart Template in Word, Pages, PDF

Accounting Department Organizational Chart Template in Word, Pages, PDF

The product is often not a finite physical object, but an intangible, ever-evolving piece of software or a digital service. 13 A printable chart visually ...

Accounting Department Organizational Chart How to Create One

Accounting Department Organizational Chart How to Create One

This meant finding the correct Pantone value for specialized printing, the CMYK values for standard four-color process printing, the RGB values for digital screens, and ...

Accounting Department Organizational Chart Template in Word, Pages, PDF

Accounting Department Organizational Chart Template in Word, Pages, PDF

It depletes our finite reserves of willpower and mental energy. Disassembly of major components should only be undertaken after a thorough diagnosis has pinpointed the ...

Accounting Department Organizational Chart Template in Word, Pages, PDF

Accounting Department Organizational Chart Template in Word, Pages, PDF

In recent years, the conversation around design has taken on a new and urgent dimension: responsibility. To enhance your ownership experience, your Voyager is fitted ...

Accounting Department Organizational Chart Template in Word, Pages, PDF

Accounting Department Organizational Chart Template in Word, Pages, PDF

The success or failure of an entire online enterprise could now hinge on the intelligence of its search algorithm. The true artistry of this sample, ...

Accounting Organizational Chart Portal.posgradount.edu.pe

Accounting Organizational Chart Portal.posgradount.edu.pe

Suddenly, the catalog could be interrogated. 13 A famous study involving loyalty cards demonstrated that customers given a card with two "free" stamps were nearly ...

Accounting Department Organizational Chart Template in Word, Pages, PDF

Accounting Department Organizational Chart Template in Word, Pages, PDF

This one is also a screenshot, but it is not of a static page that everyone would have seen. But the revelation came when I ...

Accounting department organizational chart asohire

Accounting department organizational chart asohire

A designer can use the components in their design file, and a developer can use the exact same components in their code. These are inexpensive ...

Accounting And Financial Shared Services Organizational Chart PPT Sample

Accounting And Financial Shared Services Organizational Chart PPT Sample

When I first decided to pursue design, I think I had this romanticized image of what it meant to be a designer. Furthermore, patterns can ...

This model imposes a tremendous long-term cost on the consumer, not just in money, but in the time and frustration of dealing with broken products and the environmental cost of a throwaway culture. Customers began uploading their own photos in their reviews, showing the product not in a sterile photo studio, but in their own messy, authentic lives. The phenomenon demonstrates a powerful decentralizing force, allowing individual creators to distribute their work globally and enabling users to become producers in their own homes. Before you embark on your first drive, it is vital to correctly position yourself within the vehicle for maximum comfort, control, and safety. It is a sample that reveals the profound shift from a one-to-many model of communication to a one-to-one model. It’s a clue that points you toward a better solution.