91.213 Flow Chart

December 04, 2025  |  Inspiration

91.213 Flow Chart. It's spreadsheets, interview transcripts, and data analysis. The work of creating a design manual is the quiet, behind-the-scenes work that makes all the other, more visible design work possible. I had to research their histories, their personalities, and their technical performance. A template is not the final creation, but it is perhaps the most important step towards it, a perfect, repeatable, and endlessly useful beginning.

Gallery Highlights

Pin on Flowchart Examples and Templates

Pin on Flowchart Examples and Templates

The catastrophic consequence of failing to do so was written across the Martian sky in 1999 with the loss of NASA's Mars Climate Orbiter. It’s ...

What is a Minimum Equipment List (MEL)?

What is a Minimum Equipment List (MEL)?

A "feelings chart" or "feelings thermometer" is an invaluable tool, especially for children, in developing emotional intelligence. It’s not just a collection of different formats; ...

91.213 Inoperative Equipment Flow Chart r/flying

91.213 Inoperative Equipment Flow Chart r/flying

The procedure for changing a tire is detailed step-by-step in the "Emergency Procedures" chapter of this manual. Not glamorous, unattainable models, but relatable, slightly awkward, ...

Roth IRA Flowchart 2023 — Prudent Financial Planning

Roth IRA Flowchart 2023 — Prudent Financial Planning

This involves making a conscious choice in the ongoing debate between analog and digital tools, mastering the basic principles of good design, and knowing where ...

PA.I.B.K3a Flying with Inoperative Equipment YouTube

PA.I.B.K3a Flying with Inoperative Equipment YouTube

A well-designed poster must capture attention from a distance, convey its core message in seconds, and provide detailed information upon closer inspection, all through the ...

accessible talking flow chart

accessible talking flow chart

20 This aligns perfectly with established goal-setting theory, which posits that goals are most motivating when they are clear, specific, and trackable. Avoid cluttering the ...

Editable Flowchart Templates in Excel to Download

Editable Flowchart Templates in Excel to Download

Mass production introduced a separation between the designer, the maker, and the user. 3 This guide will explore the profound impact of the printable chart, ...

RFID RFID Software RFID Solutions Provider RFID Reader RFID

RFID RFID Software RFID Solutions Provider RFID Reader RFID

This display is also where important vehicle warnings and alerts are shown. This renewed appreciation for the human touch suggests that the future of the ...

Is Your Plane Airworthy? How to tell if inoperative equipment will

Is Your Plane Airworthy? How to tell if inoperative equipment will

The blank page wasn't a land of opportunity; it was a glaring, white, accusatory void, a mirror reflecting my own imaginative bankruptcy. The template is ...

Documentation

Documentation

It wasn't until a particularly chaotic group project in my second year that the first crack appeared in this naive worldview. Then came typography, which ...

Work Flow Chart Template Luxury Flow Chart Template Word Process flow

Work Flow Chart Template Luxury Flow Chart Template Word Process flow

This was the direct digital precursor to the template file as I knew it. Thus, a truly useful chart will often provide conversions from volume ...

B 213 17 PDF Flow Measurement Calibration

B 213 17 PDF Flow Measurement Calibration

Influencers on social media have become another powerful force of human curation. 36 This detailed record-keeping is not just for posterity; it is the key ...

FileFlow charts.001.png Fluids Wiki

FileFlow charts.001.png Fluids Wiki

A tiny, insignificant change can be made to look like a massive, dramatic leap. Now, I understand that the blank canvas is actually terrifying and ...

Inop Equipment Flow Chart Educational Chart Resources

Inop Equipment Flow Chart Educational Chart Resources

Despite its numerous benefits, many people encounter barriers to journaling, such as time constraints, fear of judgment, and difficulty getting started. This demonstrated that motion ...

FIO311 Merchant Approval Process Flow Chart UT System Policies

FIO311 Merchant Approval Process Flow Chart UT System Policies

This chart is the key to creating the illusion of three-dimensional form on a two-dimensional surface. 43 Such a chart allows for the detailed tracking ...

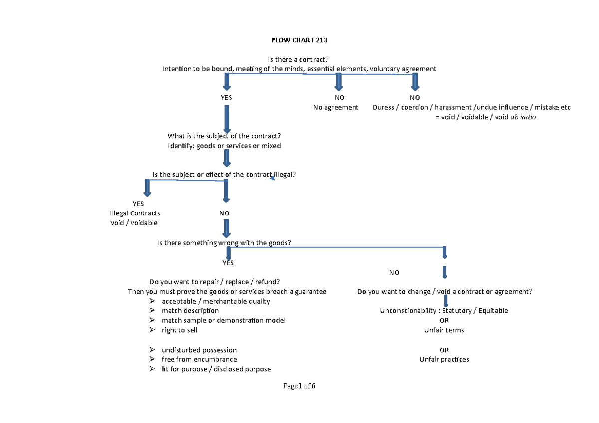
Flow Chart 213 FLOW CHART 213 Is there a contract? Intention to be

Flow Chart 213 FLOW CHART 213 Is there a contract? Intention to be

29 A well-structured workout chart should include details such as the exercises performed, weight used, and the number of sets and repetitions completed, allowing for ...

The Process of Choosing the Better Chart FlowingData

The Process of Choosing the Better Chart FlowingData

We see it in the monumental effort of the librarians at the ancient Library of Alexandria, who, under the guidance of Callimachus, created the *Pinakes*, ...

Understanding 91.213 Inoperative Equipment and Instruments

Understanding 91.213 Inoperative Equipment and Instruments

To monitor performance and facilitate data-driven decision-making at a strategic level, the Key Performance Indicator (KPI) dashboard chart is an essential executive tool. The utility ...

Chart Pack Nummer 213 20250113

Chart Pack Nummer 213 20250113

How does a person move through a physical space? How does light and shadow make them feel? These same questions can be applied to designing ...

Inoperative Equipment Flow Chart Ponasa

Inoperative Equipment Flow Chart Ponasa

On the customer side, it charts their "jobs to be done," their "pains" (the frustrations and obstacles they face), and their "gains" (the desired outcomes ...

Editable Flow Chart

Editable Flow Chart

This basic structure is incredibly versatile, appearing in countless contexts, from a simple temperature chart converting Celsius to Fahrenheit on a travel website to a ...

Flow Charts Templates

Flow Charts Templates

Whether practiced for personal enjoyment, professional advancement, or therapeutic healing, drawing is an endless journey of creativity and expression that enriches our lives and connects ...

Process Flow Diagram For Waste Management Waste Management P

Process Flow Diagram For Waste Management Waste Management P

A KPI dashboard is a visual display that consolidates and presents critical metrics and performance indicators, allowing leaders to assess the health of the business ...

Inoperative Equipment Flow Chart

Inoperative Equipment Flow Chart

Try cleaning the sensor, which is located inside the basin, with the provided brush. Apply the brakes gently several times to begin the "bedding-in" process, ...

Flow chart of study selection. DN, diabetic nephropathy; GFR

Flow chart of study selection. DN, diabetic nephropathy; GFR

It remains, at its core, a word of profound potential, signifying the moment an idea is ready to leave its ethereal digital womb and be ...

This involves more than just choosing the right chart type; it requires a deliberate set of choices to guide the viewer’s attention and interpretation. Choosing the Right Tools The tradition of journaling dates back to ancient times, with some of the earliest examples found in the form of clay tablets and scrolls. The t-shirt design looked like it belonged to a heavy metal band. The very existence of the conversion chart is a direct consequence of the beautifully complex and often illogical history of measurement. Then there is the cost of manufacturing, the energy required to run the machines that spin the cotton into thread, that mill the timber into boards, that mould the plastic into its final form. 78 Therefore, a clean, well-labeled chart with a high data-ink ratio is, by definition, a low-extraneous-load chart.